前言
上一篇了解了丹炉后,那么这一次,我们就要动手实践,炼制自己的第一炉丹药了。万事皆应由易向难,说到最简单的丹药,那自然是一品丹药「回春散」了。咳咳~ 那么这一篇就从简单的回归讲起,主要是让大家熟悉一下,TensorFlow 的处世哲学,看看 TensorFlow 是怎么解决问题的。
粗糙的·回春散
最简单的回归问题当属线性回归了,线性回归的问题估计每位同学都在初中就有所接触。我还记得,当时我们老师不允许我们用计算器,用「最小二乘法」算一次线性回归的问题,那起码是十来分钟啊。当然,这还不包括有时粗心算错数值,三次得出三个不一样的结果了。
「最小二乘法」用于解决线性拟合的问题,可以以最小的损失找到一条拟合散点的直线。而且也有现成的公式,一个循环,或者矩阵相乘就能解决。但是 TensorFlow 处理问题的逻辑不是这样的,那么就来看看 TensorFlow 是怎么解决问题的吧!
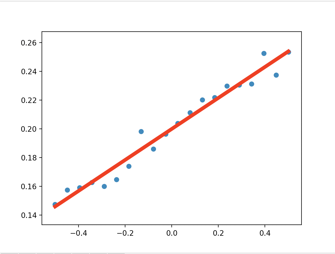
我们使用更加简单的问题,就是没有误差的一条直线,让 TensorFlow 来解决。
1 | import tensorflow as tf |
这里的数据是随机生成的 10 组,但每一个点准确的落在 $ y = kx+b $ 这条直线上。
注意看 sess 这个员工每一次干了什么事:首先他要运行 train 这个 op,而 train 这个 op 的任务是「使用梯度下降法,让 loss 变得最小」,继续追溯, $ loss = \frac{\sum{(y_{data} - y)^2}}{n} $ , $ y = k·x_{data} + b $ ,那么整个的任务中,就只有 k 和 b 是可以调整的变量。因此,sess 这个员工就会依照「梯度下降法」的原则,不断的调整 k 和 b。
TensorFlow 的这种处理问题的逻辑和平时的公式或者特定的算法不一样,简单的说,就是 不断的调整可变量,使得误差最小 。这种逻辑在处理线性回归这种简单的问题上时显得繁琐了一些,但是若是处理更加复杂的问题,就会简单得多。因为,复杂的问题,还是一样地缩小误差,不是吗?
上面的代码让每训练20次输出一次结果,那么一起来看看结果吧:
1 | 0 [0.037390854, 0.09433242] |
可以看到,k 从一开始的 0.037 逐渐调整为 0.099,b 从一开始的 0.094 调整为 0.200。最忽略误差的情况下,我们可以认为程序已经找到了 k = 0.1, b = 0.2 的这个正确结果。
普通的·回春散
那么这一次,我们来给数据掺杂,使得数据在 $ y = kx+b $ 的附近波动。
1 | import tensorflow as tf |
还是一样的逻辑,下面是运行结果:

还有训练的数据:
1 | 0 [0.0039783507, 0.07995532] |
可以看到,即使数据有所波动,程序还是准确的将 k 和 b 调整到了 0.1 和 0.2 的附近。
PS:要注意的是,TensorFlow 的数据的值也要在 Session 中使用 run() 来获取哦!
优秀的·回春散
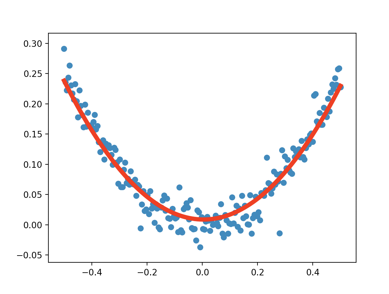
线性回归的问题解决了,那么来试试非线性的吧!
这里就直接用掺杂的数据了。
1 | import tensorflow as tf |
这里的 x 和 y 的数据都是在使用的时候传进去的,而不是像前面一样一开始就定死的。placeholder 和 feed 具体的用法可以自行搜索,
下面是拟合的结果:

输出的参数 a, b, c:
1 | result: [0.9012379, -0.008498974, 0.008641074] |
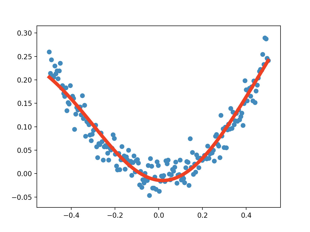
精良的·回春散
对深度学习和神经网络有一些了解的小伙伴应该可以看出来,上面的三个都是只有输入和输出层,没有中间层的。而且,上面的程序都是我们确定好了回归的类型,即我们知道结果应该是线性,或者二次函数,然后我们去拟合它,寻找最佳的参数。既然要用 TensorFlow,那么自然也要加一层中间层才像样子嘛~
前面的模型都是:
【输入层】 =====( * 权重 + 偏置值) =====> 【输出层】
加了中间层之后:
【输入层】 =====( * 权重 + 偏置值) =====> 【中间层】 =====( * 权重 + 偏置值) =====> 【输出层】
中间层的节点可以不止一个,因此,两级的权重和偏置值都是矩阵的形式。不同于前面的,我们不需要知道我们拟合的是什么类型的函数,我们只需要中间的两层权重和偏置值矩阵就行了;我们也不需要知道这两层的值是怎么调整出来的,因为 TensorFlow 会自动为我们调整;我们更不需要知道为什么这样可以,只要准确率达到我们的期望就可以。我们需要做的,只是将图的结构画出来,Session 会直接根据变量之间的关系进行调整。

如上图所示,输入的 x 与 1 行 10 列的权重矩阵相乘,得出一个 1 行 10 列的矩阵,再加上同样是 1 行 10 列的偏置值,成为中间节点的值。中间节点值为 1 行 10 列的矩阵,与第二层 10 行 1 列的权重矩阵做矩阵乘法,得出一个 1 行 1 列的数值,加上第二层的偏置值,结果就是输出 y。我们说需要的就是两层的权重和偏置值,但是为什么这样,原理是什么,为什么它这样可以拟合,我们完全不需要知道。
注意: 上图没有画激励函数的部分,乘上权重加上偏置值之后需要放入激励函数中,以引入非线性因素(如果不加入的话,y 和 x 依然是「线性关系」),更多关于激励函数的内容可以自行上网搜索。
接下来就是代码的部分了:
1 | import tensorflow as tf |
- 使用 tanh 作为激励函数
- 使用梯度下降法训练
- 损失为差平方的均值
- 注意观察两层的网络结构以及数据之间的流动关系
运行的结果:

注意观察曲线的两端,可以明显的看到和之前二次函数直接拟合的区别。
后记
上文 4 段代码解决了一些简单的回归问题,通过这些问题的解决,我们可以看出 TensorFlow 简单但又十分高效的处理问题的逻辑。在今后的漫漫炼丹路上,可能会遇到更多复杂的问题,但自动化的炼丹让我们可以将更多的精力投入到丹方的研究上。
要学习的内容还有很多,加油吧~~